首页
信息公开
企业基本情况
信息公开指南
信息公开年报
业务办理程序资料时限
执行电价及收费标准
供电质量及两率情况
停限电信息
法律法规
服务承诺
用户工程信息
投诉电话
菊城电力
关于我们
荣誉资质
联系我们
菊城新能源
公司介绍
荣誉资质
联系我们
新闻快讯
最新动态
法律法规
业务办理
新闻快讯
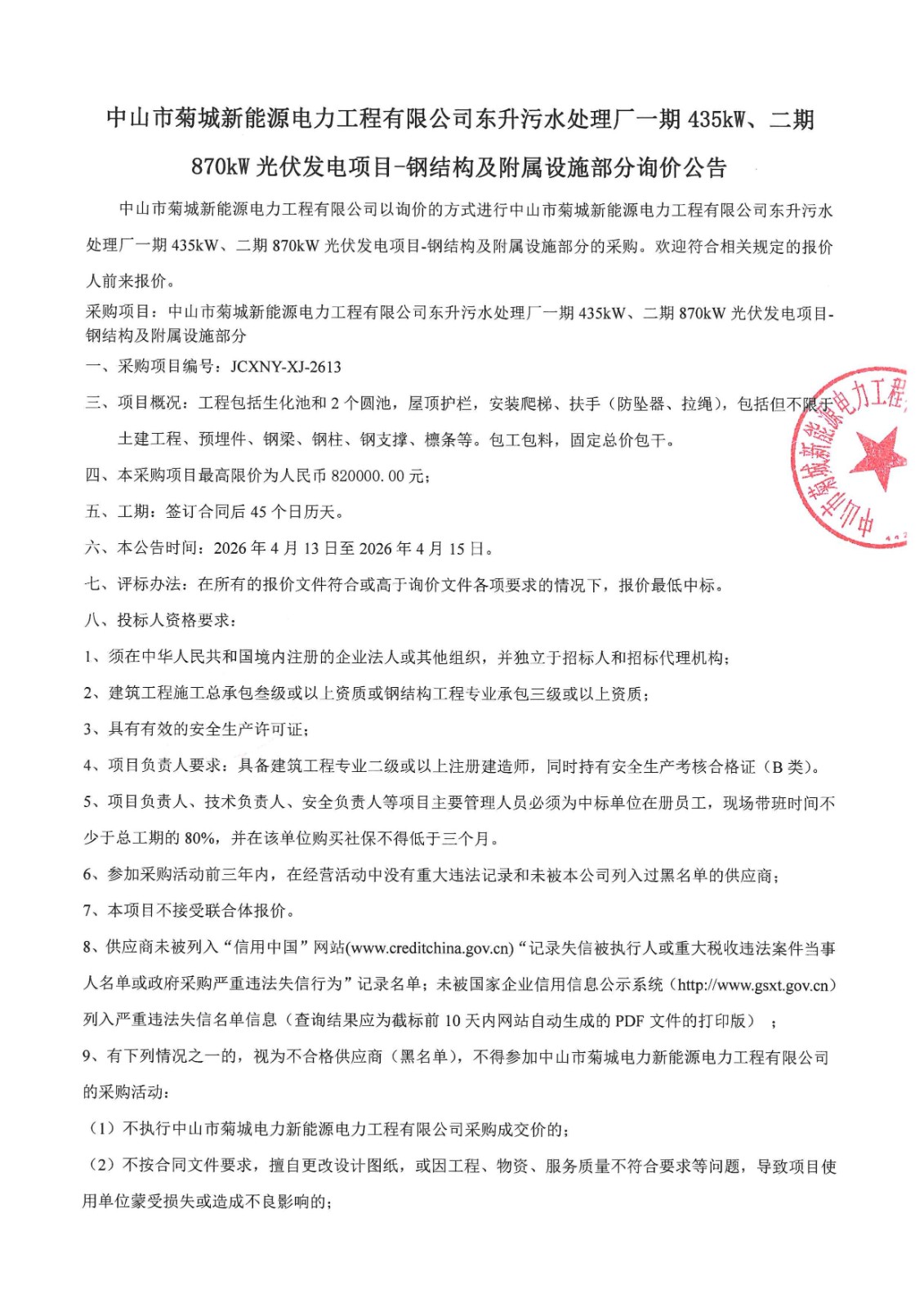
中山市菊城新能源电力工程有限公司东升污水处理厂一期435kW、二期870kW光伏发电项目-钢结构及附属设施部分询价公告
中山市菊城新能源电力工程有限公司东升污水处理厂一期435kW、二期870kW光伏发电项目-钢结构部分重新采购的情况说明
110kV沙口变电站检修(规范化检修)-主变检修成交公示
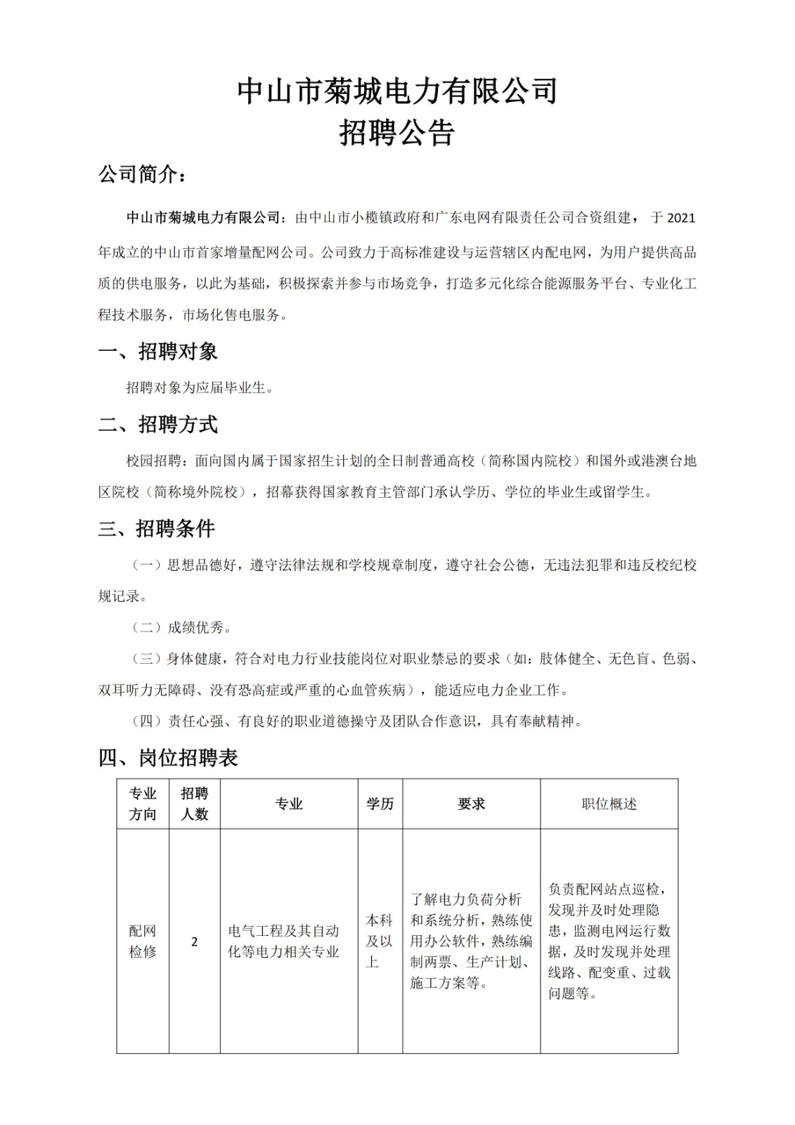
中山市菊城电力有限公司2026年招聘公告
2026 年 4 月代理购电工商业用户价格的公告
中山市菊城电力有限公司110kV沙口变电站检修(规范化检修)-主变检修采购询价公告
2026-04-13
中山市菊城新能源电力工程有限公司东升污水处理厂一期435kW...
2026-04-13
中山市菊城新能源电力工程有限公司东升污水处理厂一期435kW...
2026-03-31
110kV沙口变电站检修(规范化检修)-主变检修成交公示
2026-03-30
中山市菊城电力有限公司2026年招聘公告
2026-03-30
2026 年 4 月代理购电工商业用户价格的公告
2026-03-27
中山市菊城电力有限公司110kV沙口变电站检修(规范化检修)...
2026-03-23
中山市菊城电力有限公司广源变电站预设10kV电缆管道工程-H...
2026-03-18
中山市菊城电力有限公司广源变电站预设10kV电缆管道工程-H...
2026-03-17
中山市菊城新能源电力工程有限公司东升污水处理厂一期435kW...
业务办理
电费查询
信息公开
更多 +
04-10
菊城电力有限公司2026年第一季...
04-09
菊城电力有限公司2025年第四季...
04-09
菊城电力有限公司2025年第三季...
04-09
菊城电力有限公司2025年第二季...
04-09
菊城电力有限公司2025年第一季...
04-08
中山市菊城电力有限公司2024年...
04-03
2024年中山市菊城电力有限公司...
法律法规
更多 +
07-12
供电营业规则
05-18
中华人民共和国电力法
合作伙伴
友情链接